设为首页
|
加入收藏
首页
优秀毕业生
校园风光
校园招聘信息
部门概况
工作职责
组织机构
通知公告
招生政策
普通招生
单独招生
国际招生
对口招生
下载专区
招生信息网
首页
部门概况
通知公告
招生政策
普通招生
单独招生
国际招生
对口招生
下载专区
通知公告
当前:
首页
>>
通知公告
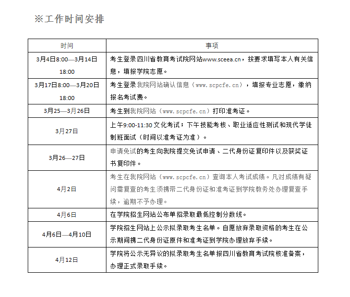
2021单招工作时间安排表
发布日期:2021-03-15 作者: 来源: 点击:
摄影
审稿
责编
版权所有:7790cnm必发集团 地址:成都市龙泉驿区驿都西路4111号 邮编:610101
通用网址:7790cnm必发集团 蜀ICP备09007706号